|
VTK
|
provide event-driven interface to the rendering window (defines trackball mode) More...
#include <vtkInteractorStyle.h>


Public Types | |
| typedef vtkInteractorObserver | Superclass |
Public Member Functions | |
| virtual int | IsA (const char *type) |
| vtkInteractorStyle * | NewInstance () const |
| void | PrintSelf (ostream &os, vtkIndent indent) |
| virtual void | SetInteractor (vtkRenderWindowInteractor *interactor) |
| virtual void | SetEnabled (int) |
| void | FindPokedRenderer (int, int) |
| virtual void | OnChar () |
| virtual void | OnKeyDown () |
| virtual void | OnKeyUp () |
| virtual void | OnKeyPress () |
| virtual void | OnKeyRelease () |
| virtual void | OnTimer () |
| virtual void | SetAutoAdjustCameraClippingRange (int) |
| virtual int | GetAutoAdjustCameraClippingRange () |
| virtual void | AutoAdjustCameraClippingRangeOn () |
| virtual void | AutoAdjustCameraClippingRangeOff () |
| virtual int | GetState () |
| virtual int | GetUseTimers () |
| virtual void | SetUseTimers (int) |
| virtual void | UseTimersOn () |
| virtual void | UseTimersOff () |
| virtual void | SetTimerDuration (unsigned long) |
| virtual unsigned long | GetTimerDuration () |
| virtual void | SetHandleObservers (int) |
| virtual int | GetHandleObservers () |
| virtual void | HandleObserversOn () |
| virtual void | HandleObserversOff () |
| virtual void | OnMouseMove () |
| virtual void | OnLeftButtonDown () |
| virtual void | OnLeftButtonUp () |
| virtual void | OnMiddleButtonDown () |
| virtual void | OnMiddleButtonUp () |
| virtual void | OnRightButtonDown () |
| virtual void | OnRightButtonUp () |
| virtual void | OnMouseWheelForward () |
| virtual void | OnMouseWheelBackward () |
| virtual void | OnExpose () |
| virtual void | OnConfigure () |
| virtual void | OnEnter () |
| virtual void | OnLeave () |
| virtual void | Rotate () |
| virtual void | Spin () |
| virtual void | Pan () |
| virtual void | Dolly () |
| virtual void | Zoom () |
| virtual void | UniformScale () |
| virtual void | StartState (int newstate) |
| virtual void | StopState () |
| virtual void | StartAnimate () |
| virtual void | StopAnimate () |
| virtual void | StartRotate () |
| virtual void | EndRotate () |
| virtual void | StartZoom () |
| virtual void | EndZoom () |
| virtual void | StartPan () |
| virtual void | EndPan () |
| virtual void | StartSpin () |
| virtual void | EndSpin () |
| virtual void | StartDolly () |
| virtual void | EndDolly () |
| virtual void | StartUniformScale () |
| virtual void | EndUniformScale () |
| virtual void | StartTimer () |
| virtual void | EndTimer () |
| virtual void | HighlightProp (vtkProp *prop) |
| virtual void | HighlightActor2D (vtkActor2D *actor2D) |
| virtual void | HighlightProp3D (vtkProp3D *prop3D) |
| virtual void | SetPickColor (double, double, double) |
| virtual void | SetPickColor (double[3]) |
| virtual double * | GetPickColor () |
| virtual void | GetPickColor (double data[3]) |
| virtual void | SetMouseWheelMotionFactor (double) |
| virtual double | GetMouseWheelMotionFactor () |
| virtual vtkTDxInteractorStyle * | GetTDxStyle () |
| virtual void | SetTDxStyle (vtkTDxInteractorStyle *tdxStyle) |
| void | DelegateTDxEvent (unsigned long event, void *calldata) |
Static Public Member Functions | |
| static vtkInteractorStyle * | New () |
| static int | IsTypeOf (const char *type) |
| static vtkInteractorStyle * | SafeDownCast (vtkObjectBase *o) |
Protected Member Functions | |
| virtual vtkObjectBase * | NewInstanceInternal () const |
| vtkInteractorStyle () | |
| ~vtkInteractorStyle () | |
Static Protected Member Functions | |
| static void | ProcessEvents (vtkObject *object, unsigned long event, void *clientdata, void *calldata) |
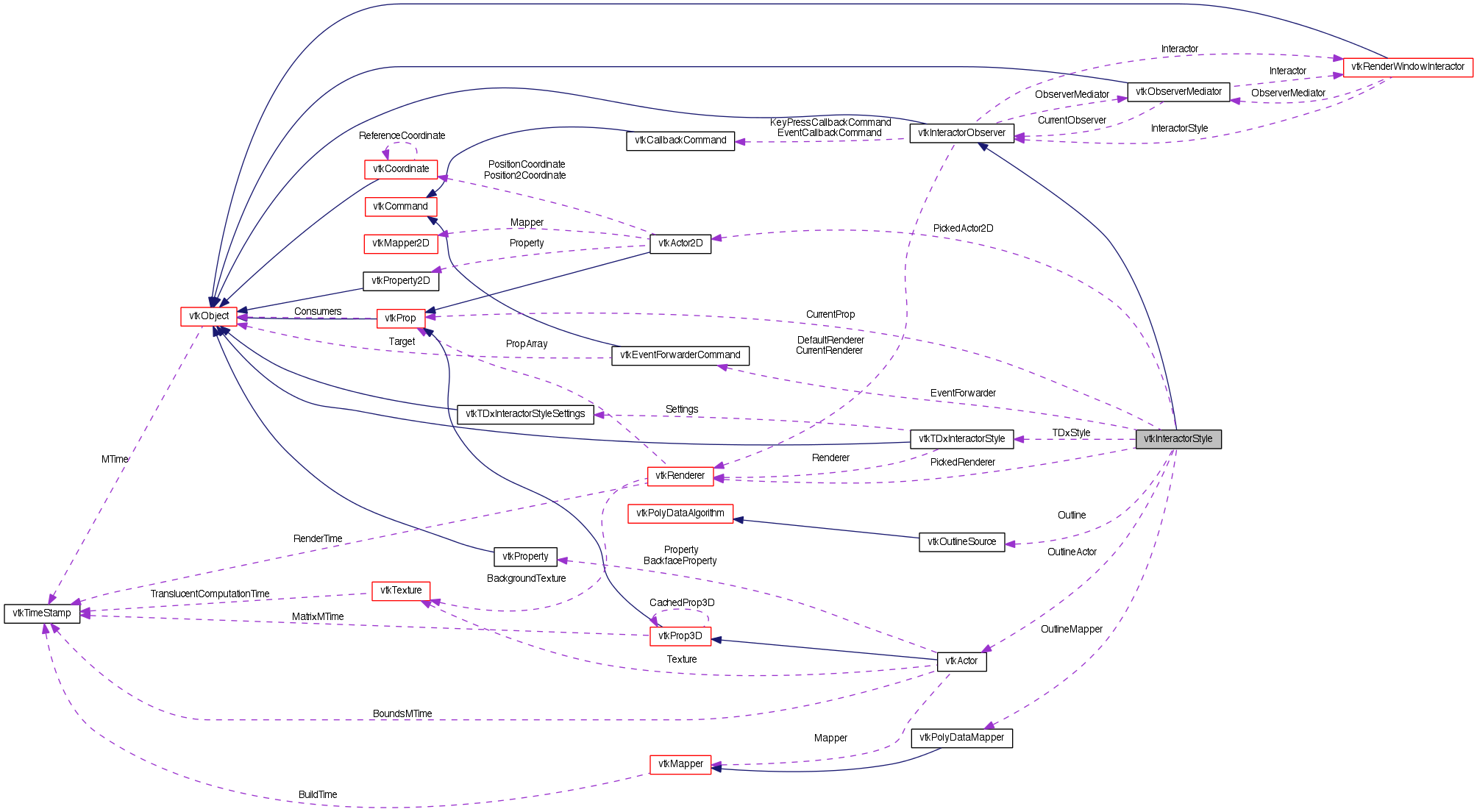
Protected Attributes | |
| int | State |
| int | AnimState |
| int | HandleObservers |
| int | UseTimers |
| int | TimerId |
| int | AutoAdjustCameraClippingRange |
| vtkOutlineSource * | Outline |
| vtkPolyDataMapper * | OutlineMapper |
| vtkActor * | OutlineActor |
| vtkRenderer * | PickedRenderer |
| vtkProp * | CurrentProp |
| vtkActor2D * | PickedActor2D |
| int | PropPicked |
| double | PickColor [3] |
| double | MouseWheelMotionFactor |
| unsigned long | TimerDuration |
| vtkEventForwarderCommand * | EventForwarder |
| vtkTDxInteractorStyle * | TDxStyle |
provide event-driven interface to the rendering window (defines trackball mode)
vtkInteractorStyle is a base class implementing the majority of motion control routines and defines an event driven interface to support vtkRenderWindowInteractor. vtkRenderWindowInteractor implements platform dependent key/mouse routing and timer control, which forwards events in a neutral form to vtkInteractorStyle.
vtkInteractorStyle implements the "joystick" style of interaction. That is, holding down the mouse keys generates a stream of events that cause continuous actions (e.g., rotate, translate, pan, zoom). (The class vtkInteractorStyleTrackball implements a grab and move style.) The event bindings for this class include the following:
vtkInteractorStyle can be subclassed to provide new interaction styles and a facility to override any of the default mouse/key operations which currently handle trackball or joystick styles is provided. Note that this class will fire a variety of events that can be watched using an observer, such as LeftButtonPressEvent, LeftButtonReleaseEvent, MiddleButtonPressEvent, MiddleButtonReleaseEvent, RightButtonPressEvent, RightButtonReleaseEvent, EnterEvent, LeaveEvent, KeyPressEvent, KeyReleaseEvent, CharEvent, ExposeEvent, ConfigureEvent, TimerEvent, MouseMoveEvent,
Definition at line 134 of file vtkInteractorStyle.h.
Reimplemented from vtkInteractorObserver.
Reimplemented in vtkInteractorStyleUnicam, vtkInteractorStyleImage, vtkInteractorStyleTerrain, vtkParallelCoordinatesInteractorStyle, vtkInteractorStyleTreeMapHover, vtkInteractorStyleFlight, vtkInteractorStyleSwitch, vtkGeoInteractorStyle, vtkInteractorStyleRubberBand2D, vtkInteractorStyleAreaSelectHover, vtkInteractorStyleTrackballCamera, vtkInteractorStyleRubberBand3D, vtkInteractorStyleJoystickActor, vtkInteractorStyleTrackballActor, vtkInteractorStyleUser, vtkInteractorStyleJoystickCamera, vtkInteractorStyleRubberBandPick, vtkContextInteractorStyle, vtkInteractorStyleDrawPolygon, vtkInteractorStyleRubberBandZoom, vtkInteractorStyleSwitchBase, and vtkInteractorStyleTrackball.
Definition at line 142 of file vtkInteractorStyle.h.
| vtkInteractorStyle::vtkInteractorStyle | ( | ) | [protected] |
| vtkInteractorStyle::~vtkInteractorStyle | ( | ) | [protected] |
| static vtkInteractorStyle* vtkInteractorStyle::New | ( | ) | [static] |
This class must be supplied with a vtkRenderWindowInteractor wrapper or parent. This class should not normally be instantiated by application programmers.
Reimplemented from vtkObject.
Reimplemented in vtkInteractorStyleUnicam, vtkInteractorStyleImage, vtkInteractorStyleTerrain, vtkParallelCoordinatesInteractorStyle, vtkInteractorStyleTreeMapHover, vtkInteractorStyleFlight, vtkInteractorStyleSwitch, vtkInteractorStyleRubberBand2D, vtkInteractorStyleAreaSelectHover, vtkGeoInteractorStyle, vtkInteractorStyleTrackballCamera, vtkInteractorStyleRubberBand3D, vtkInteractorStyleTrackballActor, vtkInteractorStyleUser, vtkInteractorStyleJoystickActor, vtkInteractorStyleJoystickCamera, vtkInteractorStyleRubberBandPick, vtkContextInteractorStyle, vtkInteractorStyleDrawPolygon, vtkInteractorStyleRubberBandZoom, vtkInteractorStyleSwitchBase, and vtkInteractorStyleTrackball.
| static int vtkInteractorStyle::IsTypeOf | ( | const char * | name | ) | [static] |
Return 1 if this class type is the same type of (or a subclass of) the named class. Returns 0 otherwise. This method works in combination with vtkTypeMacro found in vtkSetGet.h.
Reimplemented from vtkInteractorObserver.
Reimplemented in vtkInteractorStyleUnicam, vtkInteractorStyleImage, vtkInteractorStyleTerrain, vtkParallelCoordinatesInteractorStyle, vtkInteractorStyleTreeMapHover, vtkInteractorStyleFlight, vtkInteractorStyleSwitch, vtkGeoInteractorStyle, vtkInteractorStyleRubberBand2D, vtkInteractorStyleAreaSelectHover, vtkInteractorStyleTrackballCamera, vtkInteractorStyleRubberBand3D, vtkInteractorStyleJoystickActor, vtkInteractorStyleTrackballActor, vtkInteractorStyleUser, vtkInteractorStyleJoystickCamera, vtkInteractorStyleRubberBandPick, vtkContextInteractorStyle, vtkInteractorStyleDrawPolygon, vtkInteractorStyleRubberBandZoom, vtkInteractorStyleSwitchBase, and vtkInteractorStyleTrackball.
| virtual int vtkInteractorStyle::IsA | ( | const char * | name | ) | [virtual] |
Return 1 if this class is the same type of (or a subclass of) the named class. Returns 0 otherwise. This method works in combination with vtkTypeMacro found in vtkSetGet.h.
Reimplemented from vtkInteractorObserver.
Reimplemented in vtkInteractorStyleUnicam, vtkInteractorStyleImage, vtkInteractorStyleTerrain, vtkParallelCoordinatesInteractorStyle, vtkInteractorStyleTreeMapHover, vtkInteractorStyleFlight, vtkInteractorStyleSwitch, vtkGeoInteractorStyle, vtkInteractorStyleRubberBand2D, vtkInteractorStyleAreaSelectHover, vtkInteractorStyleTrackballCamera, vtkInteractorStyleRubberBand3D, vtkInteractorStyleJoystickActor, vtkInteractorStyleTrackballActor, vtkInteractorStyleUser, vtkInteractorStyleJoystickCamera, vtkInteractorStyleRubberBandPick, vtkContextInteractorStyle, vtkInteractorStyleDrawPolygon, vtkInteractorStyleRubberBandZoom, vtkInteractorStyleSwitchBase, and vtkInteractorStyleTrackball.
| static vtkInteractorStyle* vtkInteractorStyle::SafeDownCast | ( | vtkObjectBase * | o | ) | [static] |
Reimplemented from vtkInteractorObserver.
Reimplemented in vtkInteractorStyleUnicam, vtkInteractorStyleImage, vtkInteractorStyleTerrain, vtkParallelCoordinatesInteractorStyle, vtkInteractorStyleTreeMapHover, vtkInteractorStyleFlight, vtkInteractorStyleSwitch, vtkGeoInteractorStyle, vtkInteractorStyleRubberBand2D, vtkInteractorStyleAreaSelectHover, vtkInteractorStyleTrackballCamera, vtkInteractorStyleRubberBand3D, vtkInteractorStyleJoystickActor, vtkInteractorStyleTrackballActor, vtkInteractorStyleUser, vtkInteractorStyleJoystickCamera, vtkInteractorStyleRubberBandPick, vtkContextInteractorStyle, vtkInteractorStyleDrawPolygon, vtkInteractorStyleRubberBandZoom, vtkInteractorStyleSwitchBase, and vtkInteractorStyleTrackball.
| virtual vtkObjectBase* vtkInteractorStyle::NewInstanceInternal | ( | ) | const [protected, virtual] |
Reimplemented from vtkInteractorObserver.
Reimplemented in vtkInteractorStyleUnicam, vtkInteractorStyleImage, vtkInteractorStyleTerrain, vtkParallelCoordinatesInteractorStyle, vtkInteractorStyleTreeMapHover, vtkInteractorStyleFlight, vtkInteractorStyleSwitch, vtkGeoInteractorStyle, vtkInteractorStyleRubberBand2D, vtkInteractorStyleAreaSelectHover, vtkInteractorStyleTrackballCamera, vtkInteractorStyleRubberBand3D, vtkInteractorStyleJoystickActor, vtkInteractorStyleTrackballActor, vtkInteractorStyleUser, vtkInteractorStyleJoystickCamera, vtkInteractorStyleRubberBandPick, vtkContextInteractorStyle, vtkInteractorStyleDrawPolygon, vtkInteractorStyleRubberBandZoom, vtkInteractorStyleSwitchBase, and vtkInteractorStyleTrackball.
Reimplemented from vtkInteractorObserver.
Reimplemented in vtkInteractorStyleUnicam, vtkInteractorStyleImage, vtkInteractorStyleTerrain, vtkParallelCoordinatesInteractorStyle, vtkInteractorStyleTreeMapHover, vtkInteractorStyleFlight, vtkInteractorStyleSwitch, vtkGeoInteractorStyle, vtkInteractorStyleRubberBand2D, vtkInteractorStyleAreaSelectHover, vtkInteractorStyleTrackballCamera, vtkInteractorStyleRubberBand3D, vtkInteractorStyleJoystickActor, vtkInteractorStyleTrackballActor, vtkInteractorStyleUser, vtkInteractorStyleJoystickCamera, vtkInteractorStyleRubberBandPick, vtkContextInteractorStyle, vtkInteractorStyleDrawPolygon, vtkInteractorStyleRubberBandZoom, vtkInteractorStyleSwitchBase, and vtkInteractorStyleTrackball.
| void vtkInteractorStyle::PrintSelf | ( | ostream & | os, |
| vtkIndent | indent | ||
| ) | [virtual] |
Methods invoked by print to print information about the object including superclasses. Typically not called by the user (use Print() instead) but used in the hierarchical print process to combine the output of several classes.
Reimplemented from vtkInteractorObserver.
Reimplemented in vtkInteractorStyleUnicam, vtkInteractorStyleImage, vtkInteractorStyleTerrain, vtkParallelCoordinatesInteractorStyle, vtkInteractorStyleTreeMapHover, vtkInteractorStyleFlight, vtkInteractorStyleSwitch, vtkGeoInteractorStyle, vtkInteractorStyleRubberBand2D, vtkInteractorStyleAreaSelectHover, vtkInteractorStyleTrackballCamera, vtkInteractorStyleRubberBand3D, vtkInteractorStyleJoystickActor, vtkInteractorStyleTrackballActor, vtkInteractorStyleUser, vtkInteractorStyleJoystickCamera, vtkInteractorStyleRubberBandPick, vtkContextInteractorStyle, vtkInteractorStyleDrawPolygon, vtkInteractorStyleRubberBandZoom, vtkInteractorStyleSwitchBase, and vtkInteractorStyleTrackball.
| virtual void vtkInteractorStyle::SetInteractor | ( | vtkRenderWindowInteractor * | interactor | ) | [virtual] |
Set/Get the Interactor wrapper being controlled by this object. (Satisfy superclass API.)
Reimplemented from vtkInteractorObserver.
Reimplemented in vtkInteractorStyleTreeMapHover, vtkGeoInteractorStyle, vtkInteractorStyleAreaSelectHover, and vtkInteractorStyleSwitch.
| virtual void vtkInteractorStyle::SetEnabled | ( | int | ) | [virtual] |
Turn on/off this interactor. Interactor styles operate a little bit differently than other types of interactor observers. When the SetInteractor() method is invoked, the automatically enable themselves. This is a legacy requirement, and convenient for the user.
Reimplemented from vtkInteractorObserver.
| virtual void vtkInteractorStyle::SetAutoAdjustCameraClippingRange | ( | int | ) | [virtual] |
If AutoAdjustCameraClippingRange is on, then before each render the camera clipping range will be adjusted to "fit" the whole scene. Clipping will still occur if objects in the scene are behind the camera or come very close. If AutoAdjustCameraClippingRange is off, no adjustment will be made per render, but the camera clipping range will still be reset when the camera is reset.
Reimplemented in vtkInteractorStyleSwitch.
| virtual int vtkInteractorStyle::GetAutoAdjustCameraClippingRange | ( | ) | [virtual] |
If AutoAdjustCameraClippingRange is on, then before each render the camera clipping range will be adjusted to "fit" the whole scene. Clipping will still occur if objects in the scene are behind the camera or come very close. If AutoAdjustCameraClippingRange is off, no adjustment will be made per render, but the camera clipping range will still be reset when the camera is reset.
| virtual void vtkInteractorStyle::AutoAdjustCameraClippingRangeOn | ( | ) | [virtual] |
If AutoAdjustCameraClippingRange is on, then before each render the camera clipping range will be adjusted to "fit" the whole scene. Clipping will still occur if objects in the scene are behind the camera or come very close. If AutoAdjustCameraClippingRange is off, no adjustment will be made per render, but the camera clipping range will still be reset when the camera is reset.
| virtual void vtkInteractorStyle::AutoAdjustCameraClippingRangeOff | ( | ) | [virtual] |
If AutoAdjustCameraClippingRange is on, then before each render the camera clipping range will be adjusted to "fit" the whole scene. Clipping will still occur if objects in the scene are behind the camera or come very close. If AutoAdjustCameraClippingRange is off, no adjustment will be made per render, but the camera clipping range will still be reset when the camera is reset.
| void vtkInteractorStyle::FindPokedRenderer | ( | int | , |
| int | |||
| ) |
When an event occurs, we must determine which Renderer the event occurred within, since one RenderWindow may contain multiple renderers.
| virtual int vtkInteractorStyle::GetState | ( | ) | [virtual] |
Some useful information for interaction
| virtual int vtkInteractorStyle::GetUseTimers | ( | ) | [virtual] |
Set/Get timer hint
| virtual void vtkInteractorStyle::SetUseTimers | ( | int | ) | [virtual] |
Set/Get timer hint
| virtual void vtkInteractorStyle::UseTimersOn | ( | ) | [virtual] |
Set/Get timer hint
| virtual void vtkInteractorStyle::UseTimersOff | ( | ) | [virtual] |
Set/Get timer hint
| virtual void vtkInteractorStyle::SetTimerDuration | ( | unsigned | long | ) | [virtual] |
If using timers, specify the default timer interval (in milliseconds). Care must be taken when adjusting the timer interval from the default value of 10 milliseconds--it may adversely affect the interactors.
| virtual unsigned long vtkInteractorStyle::GetTimerDuration | ( | ) | [virtual] |
If using timers, specify the default timer interval (in milliseconds). Care must be taken when adjusting the timer interval from the default value of 10 milliseconds--it may adversely affect the interactors.
| virtual void vtkInteractorStyle::SetHandleObservers | ( | int | ) | [virtual] |
Does ProcessEvents handle observers on this class or not
| virtual int vtkInteractorStyle::GetHandleObservers | ( | ) | [virtual] |
Does ProcessEvents handle observers on this class or not
| virtual void vtkInteractorStyle::HandleObserversOn | ( | ) | [virtual] |
Does ProcessEvents handle observers on this class or not
| virtual void vtkInteractorStyle::HandleObserversOff | ( | ) | [virtual] |
Does ProcessEvents handle observers on this class or not
| virtual void vtkInteractorStyle::OnMouseMove | ( | ) | [inline, virtual] |
Generic event bindings can be overridden in subclasses
Reimplemented in vtkInteractorStyleUnicam, vtkInteractorStyleFlight, vtkInteractorStyleImage, vtkInteractorStyleUser, vtkParallelCoordinatesInteractorStyle, vtkInteractorStyleTreeMapHover, vtkInteractorStyleAreaSelectHover, vtkInteractorStyleTerrain, vtkInteractorStyleRubberBand2D, vtkGeoInteractorStyle, vtkInteractorStyleRubberBand3D, vtkInteractorStyleTrackballCamera, vtkContextInteractorStyle, vtkInteractorStyleJoystickActor, vtkInteractorStyleTrackballActor, vtkInteractorStyleJoystickCamera, vtkInteractorStyleRubberBandPick, vtkInteractorStyleDrawPolygon, and vtkInteractorStyleRubberBandZoom.
Definition at line 203 of file vtkInteractorStyle.h.
| virtual void vtkInteractorStyle::OnLeftButtonDown | ( | ) | [inline, virtual] |
Generic event bindings can be overridden in subclasses
Reimplemented in vtkInteractorStyleUnicam, vtkInteractorStyleFlight, vtkInteractorStyleImage, vtkInteractorStyleUser, vtkParallelCoordinatesInteractorStyle, vtkInteractorStyleTerrain, vtkGeoInteractorStyle, vtkContextInteractorStyle, vtkInteractorStyleTrackballCamera, vtkInteractorStyleJoystickActor, vtkInteractorStyleTrackballActor, vtkInteractorStyleRubberBand2D, vtkInteractorStyleJoystickCamera, vtkInteractorStyleRubberBand3D, vtkInteractorStyleRubberBandPick, vtkInteractorStyleDrawPolygon, and vtkInteractorStyleRubberBandZoom.
Definition at line 204 of file vtkInteractorStyle.h.
| virtual void vtkInteractorStyle::OnLeftButtonUp | ( | ) | [inline, virtual] |
Generic event bindings can be overridden in subclasses
Reimplemented in vtkInteractorStyleUnicam, vtkInteractorStyleFlight, vtkInteractorStyleImage, vtkInteractorStyleUser, vtkParallelCoordinatesInteractorStyle, vtkInteractorStyleTreeMapHover, vtkInteractorStyleTerrain, vtkContextInteractorStyle, vtkGeoInteractorStyle, vtkInteractorStyleTrackballCamera, vtkInteractorStyleJoystickActor, vtkInteractorStyleTrackballActor, vtkInteractorStyleRubberBand2D, vtkInteractorStyleJoystickCamera, vtkInteractorStyleRubberBand3D, vtkInteractorStyleRubberBandPick, vtkInteractorStyleDrawPolygon, and vtkInteractorStyleRubberBandZoom.
Definition at line 205 of file vtkInteractorStyle.h.
| virtual void vtkInteractorStyle::OnMiddleButtonDown | ( | ) | [inline, virtual] |
Generic event bindings can be overridden in subclasses
Reimplemented in vtkInteractorStyleFlight, vtkInteractorStyleImage, vtkInteractorStyleUser, vtkParallelCoordinatesInteractorStyle, vtkInteractorStyleTerrain, vtkContextInteractorStyle, vtkGeoInteractorStyle, vtkInteractorStyleTrackballCamera, vtkInteractorStyleJoystickActor, vtkInteractorStyleTrackballActor, vtkInteractorStyleRubberBand2D, vtkInteractorStyleJoystickCamera, and vtkInteractorStyleRubberBand3D.
Definition at line 206 of file vtkInteractorStyle.h.
| virtual void vtkInteractorStyle::OnMiddleButtonUp | ( | ) | [inline, virtual] |
Generic event bindings can be overridden in subclasses
Reimplemented in vtkInteractorStyleFlight, vtkInteractorStyleImage, vtkInteractorStyleUser, vtkParallelCoordinatesInteractorStyle, vtkInteractorStyleTerrain, vtkContextInteractorStyle, vtkGeoInteractorStyle, vtkInteractorStyleTrackballCamera, vtkInteractorStyleJoystickActor, vtkInteractorStyleTrackballActor, vtkInteractorStyleRubberBand2D, vtkInteractorStyleJoystickCamera, and vtkInteractorStyleRubberBand3D.
Definition at line 207 of file vtkInteractorStyle.h.
| virtual void vtkInteractorStyle::OnRightButtonDown | ( | ) | [inline, virtual] |
Generic event bindings can be overridden in subclasses
Reimplemented in vtkInteractorStyleFlight, vtkInteractorStyleImage, vtkInteractorStyleUser, vtkParallelCoordinatesInteractorStyle, vtkInteractorStyleTerrain, vtkContextInteractorStyle, vtkGeoInteractorStyle, vtkInteractorStyleTrackballCamera, vtkInteractorStyleJoystickActor, vtkInteractorStyleTrackballActor, vtkInteractorStyleRubberBand2D, vtkInteractorStyleJoystickCamera, and vtkInteractorStyleRubberBand3D.
Definition at line 208 of file vtkInteractorStyle.h.
| virtual void vtkInteractorStyle::OnRightButtonUp | ( | ) | [inline, virtual] |
Generic event bindings can be overridden in subclasses
Reimplemented in vtkInteractorStyleFlight, vtkInteractorStyleImage, vtkInteractorStyleUser, vtkParallelCoordinatesInteractorStyle, vtkContextInteractorStyle, vtkInteractorStyleTerrain, vtkInteractorStyleTrackballCamera, vtkGeoInteractorStyle, vtkInteractorStyleJoystickActor, vtkInteractorStyleTrackballActor, vtkInteractorStyleRubberBand2D, vtkInteractorStyleJoystickCamera, and vtkInteractorStyleRubberBand3D.
Definition at line 209 of file vtkInteractorStyle.h.
| virtual void vtkInteractorStyle::OnMouseWheelForward | ( | ) | [inline, virtual] |
Generic event bindings can be overridden in subclasses
Reimplemented in vtkContextInteractorStyle, vtkInteractorStyleTrackballCamera, vtkInteractorStyleRubberBand2D, vtkInteractorStyleRubberBand3D, and vtkInteractorStyleJoystickCamera.
Definition at line 210 of file vtkInteractorStyle.h.
| virtual void vtkInteractorStyle::OnMouseWheelBackward | ( | ) | [inline, virtual] |
Generic event bindings can be overridden in subclasses
Reimplemented in vtkContextInteractorStyle, vtkInteractorStyleTrackballCamera, vtkInteractorStyleRubberBand2D, vtkInteractorStyleRubberBand3D, and vtkInteractorStyleJoystickCamera.
Definition at line 211 of file vtkInteractorStyle.h.
| virtual void vtkInteractorStyle::OnChar | ( | ) | [virtual] |
OnChar is triggered when an ASCII key is pressed. Some basic key presses are handled here ('q' for Quit, 'p' for Pick, etc)
Reimplemented from vtkInteractorObserver.
Reimplemented in vtkInteractorStyleFlight, vtkInteractorStyleImage, vtkParallelCoordinatesInteractorStyle, vtkInteractorStyleUser, vtkContextInteractorStyle, vtkInteractorStyleTerrain, vtkInteractorStyleSwitch, vtkGeoInteractorStyle, and vtkInteractorStyleRubberBandPick.
| virtual void vtkInteractorStyle::OnKeyDown | ( | ) | [inline, virtual] |
Reimplemented in vtkInteractorStyleFlight.
Definition at line 221 of file vtkInteractorStyle.h.
| virtual void vtkInteractorStyle::OnKeyUp | ( | ) | [inline, virtual] |
Reimplemented in vtkInteractorStyleFlight.
Definition at line 226 of file vtkInteractorStyle.h.
| virtual void vtkInteractorStyle::OnKeyPress | ( | ) | [inline, virtual] |
Reimplemented in vtkInteractorStyleUser, and vtkContextInteractorStyle.
Definition at line 231 of file vtkInteractorStyle.h.
| virtual void vtkInteractorStyle::OnKeyRelease | ( | ) | [inline, virtual] |
Reimplemented in vtkInteractorStyleUser, and vtkContextInteractorStyle.
Definition at line 236 of file vtkInteractorStyle.h.
| virtual void vtkInteractorStyle::OnExpose | ( | ) | [inline, virtual] |
These are more esoteric events, but are useful in some cases.
Reimplemented in vtkInteractorStyleUser.
Definition at line 240 of file vtkInteractorStyle.h.
| virtual void vtkInteractorStyle::OnConfigure | ( | ) | [inline, virtual] |
These are more esoteric events, but are useful in some cases.
Reimplemented in vtkInteractorStyleUser.
Definition at line 241 of file vtkInteractorStyle.h.
| virtual void vtkInteractorStyle::OnEnter | ( | ) | [inline, virtual] |
These are more esoteric events, but are useful in some cases.
Reimplemented in vtkInteractorStyleUser, and vtkGeoInteractorStyle.
Definition at line 242 of file vtkInteractorStyle.h.
| virtual void vtkInteractorStyle::OnLeave | ( | ) | [inline, virtual] |
These are more esoteric events, but are useful in some cases.
Reimplemented in vtkInteractorStyleUser, vtkParallelCoordinatesInteractorStyle, and vtkGeoInteractorStyle.
Definition at line 243 of file vtkInteractorStyle.h.
| virtual void vtkInteractorStyle::OnTimer | ( | ) | [virtual] |
OnTimer calls Rotate, Rotate etc which should be overridden by style subclasses.
Reimplemented in vtkInteractorStyleUnicam, vtkGeoInteractorStyle, vtkInteractorStyleFlight, and vtkInteractorStyleUser.
| virtual void vtkInteractorStyle::Rotate | ( | ) | [inline, virtual] |
These methods for the different interactions in different modes are overridden in subclasses to perform the correct motion. Since they might be called from OnTimer, they do not have mouse coord parameters (use interactor's GetEventPosition and GetLastEventPosition)
Reimplemented in vtkInteractorStyleTerrain, vtkInteractorStyleTrackballCamera, vtkInteractorStyleJoystickActor, vtkInteractorStyleTrackballActor, and vtkInteractorStyleJoystickCamera.
Definition at line 255 of file vtkInteractorStyle.h.
| virtual void vtkInteractorStyle::Spin | ( | ) | [inline, virtual] |
These methods for the different interactions in different modes are overridden in subclasses to perform the correct motion. Since they might be called from OnTimer, they do not have mouse coord parameters (use interactor's GetEventPosition and GetLastEventPosition)
Reimplemented in vtkInteractorStyleTrackballCamera, vtkInteractorStyleJoystickActor, vtkInteractorStyleTrackballActor, and vtkInteractorStyleJoystickCamera.
Definition at line 256 of file vtkInteractorStyle.h.
| virtual void vtkInteractorStyle::Pan | ( | ) | [inline, virtual] |
These methods for the different interactions in different modes are overridden in subclasses to perform the correct motion. Since they might be called from OnTimer, they do not have mouse coord parameters (use interactor's GetEventPosition and GetLastEventPosition)
Reimplemented in vtkParallelCoordinatesInteractorStyle, vtkInteractorStyleTerrain, vtkInteractorStyleTrackballCamera, vtkGeoInteractorStyle, vtkInteractorStyleJoystickActor, vtkInteractorStyleTrackballActor, and vtkInteractorStyleJoystickCamera.
Definition at line 257 of file vtkInteractorStyle.h.
| virtual void vtkInteractorStyle::Dolly | ( | ) | [inline, virtual] |
These methods for the different interactions in different modes are overridden in subclasses to perform the correct motion. Since they might be called from OnTimer, they do not have mouse coord parameters (use interactor's GetEventPosition and GetLastEventPosition)
Reimplemented in vtkInteractorStyleTerrain, vtkInteractorStyleTrackballCamera, vtkGeoInteractorStyle, vtkInteractorStyleJoystickActor, vtkInteractorStyleTrackballActor, and vtkInteractorStyleJoystickCamera.
Definition at line 258 of file vtkInteractorStyle.h.
| virtual void vtkInteractorStyle::Zoom | ( | ) | [inline, virtual] |
These methods for the different interactions in different modes are overridden in subclasses to perform the correct motion. Since they might be called from OnTimer, they do not have mouse coord parameters (use interactor's GetEventPosition and GetLastEventPosition)
Reimplemented in vtkParallelCoordinatesInteractorStyle, and vtkInteractorStyleRubberBandZoom.
Definition at line 259 of file vtkInteractorStyle.h.
| virtual void vtkInteractorStyle::UniformScale | ( | ) | [inline, virtual] |
These methods for the different interactions in different modes are overridden in subclasses to perform the correct motion. Since they might be called from OnTimer, they do not have mouse coord parameters (use interactor's GetEventPosition and GetLastEventPosition)
Reimplemented in vtkInteractorStyleJoystickActor, and vtkInteractorStyleTrackballActor.
Definition at line 260 of file vtkInteractorStyle.h.
| virtual void vtkInteractorStyle::StartState | ( | int | newstate | ) | [virtual] |
utility routines used by state changes
Reimplemented in vtkGeoInteractorStyle.
| virtual void vtkInteractorStyle::StopState | ( | ) | [virtual] |
utility routines used by state changes
| virtual void vtkInteractorStyle::StartAnimate | ( | ) | [virtual] |
Interaction mode entry points used internally.
| virtual void vtkInteractorStyle::StopAnimate | ( | ) | [virtual] |
Interaction mode entry points used internally.
| virtual void vtkInteractorStyle::StartRotate | ( | ) | [virtual] |
Interaction mode entry points used internally.
| virtual void vtkInteractorStyle::EndRotate | ( | ) | [virtual] |
Interaction mode entry points used internally.
| virtual void vtkInteractorStyle::StartZoom | ( | ) | [virtual] |
Interaction mode entry points used internally.
Reimplemented in vtkParallelCoordinatesInteractorStyle.
| virtual void vtkInteractorStyle::EndZoom | ( | ) | [virtual] |
Interaction mode entry points used internally.
Reimplemented in vtkParallelCoordinatesInteractorStyle.
| virtual void vtkInteractorStyle::StartPan | ( | ) | [virtual] |
Interaction mode entry points used internally.
Reimplemented in vtkParallelCoordinatesInteractorStyle.
| virtual void vtkInteractorStyle::EndPan | ( | ) | [virtual] |
Interaction mode entry points used internally.
Reimplemented in vtkParallelCoordinatesInteractorStyle.
| virtual void vtkInteractorStyle::StartSpin | ( | ) | [virtual] |
Interaction mode entry points used internally.
| virtual void vtkInteractorStyle::EndSpin | ( | ) | [virtual] |
Interaction mode entry points used internally.
| virtual void vtkInteractorStyle::StartDolly | ( | ) | [virtual] |
Interaction mode entry points used internally.
| virtual void vtkInteractorStyle::EndDolly | ( | ) | [virtual] |
Interaction mode entry points used internally.
| virtual void vtkInteractorStyle::StartUniformScale | ( | ) | [virtual] |
Interaction mode entry points used internally.
| virtual void vtkInteractorStyle::EndUniformScale | ( | ) | [virtual] |
Interaction mode entry points used internally.
| virtual void vtkInteractorStyle::StartTimer | ( | ) | [virtual] |
Interaction mode entry points used internally.
| virtual void vtkInteractorStyle::EndTimer | ( | ) | [virtual] |
Interaction mode entry points used internally.
| virtual void vtkInteractorStyle::HighlightProp | ( | vtkProp * | prop | ) | [virtual] |
When picking successfully selects an actor, this method highlights the picked prop appropriately. Currently this is done by placing a bounding box around a picked vtkProp3D, and using the PickColor to highlight a vtkProp2D.
| virtual void vtkInteractorStyle::HighlightActor2D | ( | vtkActor2D * | actor2D | ) | [virtual] |
When picking successfully selects an actor, this method highlights the picked prop appropriately. Currently this is done by placing a bounding box around a picked vtkProp3D, and using the PickColor to highlight a vtkProp2D.
| virtual void vtkInteractorStyle::HighlightProp3D | ( | vtkProp3D * | prop3D | ) | [virtual] |
When picking successfully selects an actor, this method highlights the picked prop appropriately. Currently this is done by placing a bounding box around a picked vtkProp3D, and using the PickColor to highlight a vtkProp2D.
| virtual void vtkInteractorStyle::SetPickColor | ( | double | , |
| double | , | ||
| double | |||
| ) | [virtual] |
Set/Get the pick color (used by default to color vtkActor2D's). The color is expressed as red/green/blue values between (0.0,1.0).
| virtual void vtkInteractorStyle::SetPickColor | ( | double | [3] | ) | [virtual] |
Set/Get the pick color (used by default to color vtkActor2D's). The color is expressed as red/green/blue values between (0.0,1.0).
| virtual double* vtkInteractorStyle::GetPickColor | ( | ) | [virtual] |
Set/Get the pick color (used by default to color vtkActor2D's). The color is expressed as red/green/blue values between (0.0,1.0).
| virtual void vtkInteractorStyle::GetPickColor | ( | double | data[3] | ) | [virtual] |
Set/Get the pick color (used by default to color vtkActor2D's). The color is expressed as red/green/blue values between (0.0,1.0).
| virtual void vtkInteractorStyle::SetMouseWheelMotionFactor | ( | double | ) | [virtual] |
Set/Get the mouse wheel motion factor. Default to 1.0. Set it to a different value to emphasize or de-emphasize the action triggered by mouse wheel motion.
| virtual double vtkInteractorStyle::GetMouseWheelMotionFactor | ( | ) | [virtual] |
Set/Get the mouse wheel motion factor. Default to 1.0. Set it to a different value to emphasize or de-emphasize the action triggered by mouse wheel motion.
| virtual vtkTDxInteractorStyle* vtkInteractorStyle::GetTDxStyle | ( | ) | [virtual] |
3Dconnexion device interactor style. Initial value is a pointer to an object of class vtkTdxInteractorStyleCamera.
| virtual void vtkInteractorStyle::SetTDxStyle | ( | vtkTDxInteractorStyle * | tdxStyle | ) | [virtual] |
3Dconnexion device interactor style. Initial value is a pointer to an object of class vtkTdxInteractorStyleCamera.
| void vtkInteractorStyle::DelegateTDxEvent | ( | unsigned long | event, |
| void * | calldata | ||
| ) |
Called by the callback to process 3DConnexion device events.
| static void vtkInteractorStyle::ProcessEvents | ( | vtkObject * | object, |
| unsigned long | event, | ||
| void * | clientdata, | ||
| void * | calldata | ||
| ) | [static, protected] |
Main process event method
Reimplemented from vtkInteractorObserver.
int vtkInteractorStyle::State [protected] |
Definition at line 340 of file vtkInteractorStyle.h.
int vtkInteractorStyle::AnimState [protected] |
Definition at line 341 of file vtkInteractorStyle.h.
int vtkInteractorStyle::HandleObservers [protected] |
Definition at line 344 of file vtkInteractorStyle.h.
int vtkInteractorStyle::UseTimers [protected] |
Definition at line 345 of file vtkInteractorStyle.h.
int vtkInteractorStyle::TimerId [protected] |
Reimplemented in vtkContextInteractorStyle.
Definition at line 346 of file vtkInteractorStyle.h.
int vtkInteractorStyle::AutoAdjustCameraClippingRange [protected] |
Definition at line 348 of file vtkInteractorStyle.h.
vtkOutlineSource* vtkInteractorStyle::Outline [protected] |
Definition at line 351 of file vtkInteractorStyle.h.
vtkPolyDataMapper* vtkInteractorStyle::OutlineMapper [protected] |
Definition at line 352 of file vtkInteractorStyle.h.
vtkActor* vtkInteractorStyle::OutlineActor [protected] |
Definition at line 353 of file vtkInteractorStyle.h.
vtkRenderer* vtkInteractorStyle::PickedRenderer [protected] |
Definition at line 354 of file vtkInteractorStyle.h.
vtkProp* vtkInteractorStyle::CurrentProp [protected] |
Definition at line 355 of file vtkInteractorStyle.h.
vtkActor2D* vtkInteractorStyle::PickedActor2D [protected] |
Definition at line 356 of file vtkInteractorStyle.h.
int vtkInteractorStyle::PropPicked [protected] |
Definition at line 357 of file vtkInteractorStyle.h.
double vtkInteractorStyle::PickColor[3] [protected] |
Definition at line 358 of file vtkInteractorStyle.h.
double vtkInteractorStyle::MouseWheelMotionFactor [protected] |
Definition at line 359 of file vtkInteractorStyle.h.
unsigned long vtkInteractorStyle::TimerDuration [protected] |
Definition at line 362 of file vtkInteractorStyle.h.
Definition at line 365 of file vtkInteractorStyle.h.
vtkTDxInteractorStyle* vtkInteractorStyle::TDxStyle [protected] |
Definition at line 367 of file vtkInteractorStyle.h.
1.8.0