|
VTK
|
represent the vtkCheckerboardWidget More...
#include <vtkCheckerboardRepresentation.h>


represent the vtkCheckerboardWidget
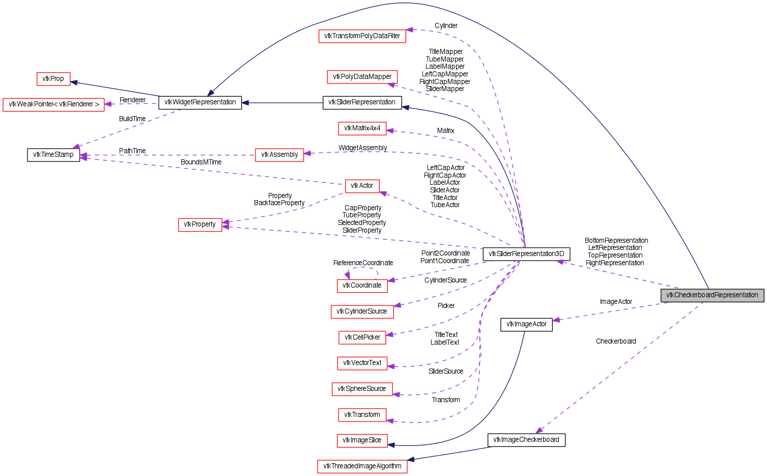
The vtkCheckerboardRepresentation is used to implement the representation of the vtkCheckerboardWidget. The user can adjust the number of divisions in each of the i-j directions in a 2D image. A frame appears around the vtkImageActor with sliders along each side of the frame. The user can interactively adjust the sliders to the desired number of checkerboard subdivisions. The representation uses four instances of vtkSliderRepresentation3D to implement itself.
Definition at line 45 of file vtkCheckerboardRepresentation.h.
Standard VTK methods.
Reimplemented from vtkWidgetRepresentation.
Definition at line 53 of file vtkCheckerboardRepresentation.h.
| anonymous enum |
Definition at line 78 of file vtkCheckerboardRepresentation.h.
| vtkCheckerboardRepresentation::vtkCheckerboardRepresentation | ( | ) | [protected] |
| vtkCheckerboardRepresentation::~vtkCheckerboardRepresentation | ( | ) | [protected] |
| static vtkCheckerboardRepresentation* vtkCheckerboardRepresentation::New | ( | ) | [static] |
Instantiate class.
Reimplemented from vtkObject.
| static int vtkCheckerboardRepresentation::IsTypeOf | ( | const char * | type | ) | [static] |
Standard VTK methods.
Reimplemented from vtkWidgetRepresentation.
| virtual int vtkCheckerboardRepresentation::IsA | ( | const char * | type | ) | [virtual] |
Standard VTK methods.
Reimplemented from vtkWidgetRepresentation.
| static vtkCheckerboardRepresentation* vtkCheckerboardRepresentation::SafeDownCast | ( | vtkObjectBase * | o | ) | [static] |
Standard VTK methods.
Reimplemented from vtkWidgetRepresentation.
| virtual vtkObjectBase* vtkCheckerboardRepresentation::NewInstanceInternal | ( | ) | const [protected, virtual] |
Standard VTK methods.
Reimplemented from vtkWidgetRepresentation.
Standard VTK methods.
Reimplemented from vtkWidgetRepresentation.
| void vtkCheckerboardRepresentation::PrintSelf | ( | ostream & | os, |
| vtkIndent | indent | ||
| ) | [virtual] |
Standard VTK methods.
Reimplemented from vtkWidgetRepresentation.
| void vtkCheckerboardRepresentation::SetCheckerboard | ( | vtkImageCheckerboard * | chkrbrd | ) |
Specify an instance of vtkImageCheckerboard to manipulate.
| virtual vtkImageCheckerboard* vtkCheckerboardRepresentation::GetCheckerboard | ( | ) | [virtual] |
Specify an instance of vtkImageCheckerboard to manipulate.
| void vtkCheckerboardRepresentation::SetImageActor | ( | vtkImageActor * | imageActor | ) |
Specify an instance of vtkImageActor to decorate.
| virtual vtkImageActor* vtkCheckerboardRepresentation::GetImageActor | ( | ) | [virtual] |
Specify an instance of vtkImageActor to decorate.
| virtual void vtkCheckerboardRepresentation::SetCornerOffset | ( | double | ) | [virtual] |
Specify the offset of the ends of the sliders (on the boundary edges of the image) from the corner of the image. The offset is expressed as a normalized fraction of the border edges.
| virtual double vtkCheckerboardRepresentation::GetCornerOffset | ( | ) | [virtual] |
Specify the offset of the ends of the sliders (on the boundary edges of the image) from the corner of the image. The offset is expressed as a normalized fraction of the border edges.
| void vtkCheckerboardRepresentation::SliderValueChanged | ( | int | sliderNum | ) |
This method is invoked by the vtkCheckerboardWidget() when a value of some slider has changed.
Set and get the instances of vtkSliderRepresention used to implement this representation. Normally default representations are created, but you can specify the ones you want to use.
Set and get the instances of vtkSliderRepresention used to implement this representation. Normally default representations are created, but you can specify the ones you want to use.
Set and get the instances of vtkSliderRepresention used to implement this representation. Normally default representations are created, but you can specify the ones you want to use.
Set and get the instances of vtkSliderRepresention used to implement this representation. Normally default representations are created, but you can specify the ones you want to use.
| virtual vtkSliderRepresentation3D* vtkCheckerboardRepresentation::GetTopRepresentation | ( | ) | [virtual] |
Set and get the instances of vtkSliderRepresention used to implement this representation. Normally default representations are created, but you can specify the ones you want to use.
| virtual vtkSliderRepresentation3D* vtkCheckerboardRepresentation::GetRightRepresentation | ( | ) | [virtual] |
Set and get the instances of vtkSliderRepresention used to implement this representation. Normally default representations are created, but you can specify the ones you want to use.
| virtual vtkSliderRepresentation3D* vtkCheckerboardRepresentation::GetBottomRepresentation | ( | ) | [virtual] |
Set and get the instances of vtkSliderRepresention used to implement this representation. Normally default representations are created, but you can specify the ones you want to use.
| virtual vtkSliderRepresentation3D* vtkCheckerboardRepresentation::GetLeftRepresentation | ( | ) | [virtual] |
Set and get the instances of vtkSliderRepresention used to implement this representation. Normally default representations are created, but you can specify the ones you want to use.
| virtual void vtkCheckerboardRepresentation::BuildRepresentation | ( | ) | [virtual] |
Methods required by superclass.
Implements vtkWidgetRepresentation.
| virtual void vtkCheckerboardRepresentation::GetActors | ( | vtkPropCollection * | ) | [virtual] |
Methods required by superclass.
Reimplemented from vtkWidgetRepresentation.
| virtual void vtkCheckerboardRepresentation::ReleaseGraphicsResources | ( | vtkWindow * | w | ) | [virtual] |
Methods required by superclass.
Reimplemented from vtkWidgetRepresentation.
| virtual int vtkCheckerboardRepresentation::RenderOverlay | ( | vtkViewport * | viewport | ) | [virtual] |
Methods required by superclass.
Reimplemented from vtkProp.
| virtual int vtkCheckerboardRepresentation::RenderOpaqueGeometry | ( | vtkViewport * | viewport | ) | [virtual] |
Methods required by superclass.
Reimplemented from vtkProp.
| virtual int vtkCheckerboardRepresentation::RenderTranslucentPolygonalGeometry | ( | vtkViewport * | viewport | ) | [virtual] |
Methods required by superclass.
Reimplemented from vtkProp.
| virtual int vtkCheckerboardRepresentation::HasTranslucentPolygonalGeometry | ( | ) | [virtual] |
Methods required by superclass.
Reimplemented from vtkWidgetRepresentation.
Definition at line 120 of file vtkCheckerboardRepresentation.h.
vtkImageActor* vtkCheckerboardRepresentation::ImageActor [protected] |
Definition at line 121 of file vtkCheckerboardRepresentation.h.
Definition at line 124 of file vtkCheckerboardRepresentation.h.
Definition at line 125 of file vtkCheckerboardRepresentation.h.
Definition at line 126 of file vtkCheckerboardRepresentation.h.
Definition at line 127 of file vtkCheckerboardRepresentation.h.
double vtkCheckerboardRepresentation::CornerOffset [protected] |
Definition at line 130 of file vtkCheckerboardRepresentation.h.
int vtkCheckerboardRepresentation::OrthoAxis [protected] |
Definition at line 133 of file vtkCheckerboardRepresentation.h.
1.8.0