| 
    VTK
   
    
   
   | 
  
  
  
 
a cone and a frustum to represent a spotlight. More...
#include <vtkLightActor.h>


a cone and a frustum to represent a spotlight.
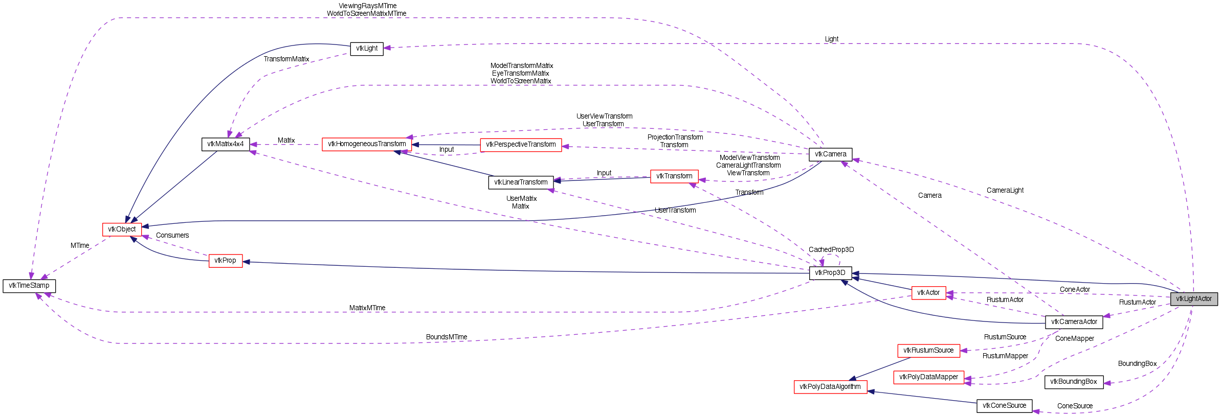
vtkLightActor is a composite actor used to represent a spotlight. The cone angle is equal to the spotlight angle, the cone apex is at the position of the light, the direction of the light goes from the cone apex to the center of the base of the cone. The square frustum position is the light position, the frustum focal point is in the direction of the light direction. The frustum vertical view angle (aperture) (this is also the horizontal view angle as the frustum is square) is equal to twice the cone angle. The clipping range of the frustum is arbitrary set by the user (initially at 0.5,11.0).
Definition at line 53 of file vtkLightActor.h.
| typedef vtkProp3D vtkLightActor::Superclass | 
Reimplemented from vtkProp3D.
Definition at line 57 of file vtkLightActor.h.
| vtkLightActor::vtkLightActor | ( | ) |  [protected] | 
        
| vtkLightActor::~vtkLightActor | ( | ) |  [protected] | 
        
| static vtkLightActor* vtkLightActor::New | ( | ) |  [static] | 
        
Create an object with Debug turned off, modified time initialized to zero, and reference counting on.
Reimplemented from vtkObject.
| static int vtkLightActor::IsTypeOf | ( | const char * | name | ) |  [static] | 
        
Return 1 if this class type is the same type of (or a subclass of) the named class. Returns 0 otherwise. This method works in combination with vtkTypeMacro found in vtkSetGet.h.
Reimplemented from vtkProp3D.
| virtual int vtkLightActor::IsA | ( | const char * | name | ) |  [virtual] | 
        
Return 1 if this class is the same type of (or a subclass of) the named class. Returns 0 otherwise. This method works in combination with vtkTypeMacro found in vtkSetGet.h.
Reimplemented from vtkProp3D.
| static vtkLightActor* vtkLightActor::SafeDownCast | ( | vtkObjectBase * | o | ) |  [static] | 
        
Reimplemented from vtkProp3D.
| virtual vtkObjectBase* vtkLightActor::NewInstanceInternal | ( | ) |  const [protected, virtual] | 
        
Reimplemented from vtkProp3D.
| vtkLightActor* vtkLightActor::NewInstance | ( | ) | const | 
Reimplemented from vtkProp3D.
| void vtkLightActor::PrintSelf | ( | ostream & | os, | 
| vtkIndent | indent | ||
| ) |  [virtual] | 
        
| void vtkLightActor::SetLight | ( | vtkLight * | light | ) | 
The spotlight to represent. Initial value is NULL.
| virtual vtkLight* vtkLightActor::GetLight | ( | ) |  [virtual] | 
        
The spotlight to represent. Initial value is NULL.
| void vtkLightActor::SetClippingRange | ( | double | dNear, | 
| double | dFar | ||
| ) | 
Set/Get the location of the near and far clipping planes along the direction of projection. Both of these values must be positive. Initial values are (0.5,11.0)
| void vtkLightActor::SetClippingRange | ( | const double | a[2] | ) | 
Set/Get the location of the near and far clipping planes along the direction of projection. Both of these values must be positive. Initial values are (0.5,11.0)
| virtual double* vtkLightActor::GetClippingRange | ( | ) |  [virtual] | 
        
Set/Get the location of the near and far clipping planes along the direction of projection. Both of these values must be positive. Initial values are (0.5,11.0)
| virtual void vtkLightActor::GetClippingRange | ( | double & | , | 
| double & | |||
| ) |  [virtual] | 
        
Set/Get the location of the near and far clipping planes along the direction of projection. Both of these values must be positive. Initial values are (0.5,11.0)
| virtual void vtkLightActor::GetClippingRange | ( | double | [2] | ) |  [virtual] | 
        
Set/Get the location of the near and far clipping planes along the direction of projection. Both of these values must be positive. Initial values are (0.5,11.0)
| virtual int vtkLightActor::RenderOpaqueGeometry | ( | vtkViewport * | viewport | ) |  [virtual] | 
        
Support the standard render methods.
Reimplemented from vtkProp.
| virtual int vtkLightActor::HasTranslucentPolygonalGeometry | ( | ) |  [virtual] | 
        
Does this prop have some translucent polygonal geometry? No.
Reimplemented from vtkProp.
| void vtkLightActor::ReleaseGraphicsResources | ( | vtkWindow * | ) |  [virtual] | 
        
Release any graphics resources that are being consumed by this actor. The parameter window could be used to determine which graphic resources to release.
Reimplemented from vtkProp.
| double* vtkLightActor::GetBounds | ( | ) |  [virtual] | 
        
Get the bounds for this Actor as (Xmin,Xmax,Ymin,Ymax,Zmin,Zmax).
Implements vtkProp3D.
| unsigned long int vtkLightActor::GetMTime | ( | ) |  [virtual] | 
        
Get the actors mtime plus consider its properties and texture if set.
Reimplemented from vtkProp3D.
| void vtkLightActor::UpdateViewProps | ( | ) |  [protected] | 
        
vtkLight* vtkLightActor::Light [protected] | 
        
Definition at line 98 of file vtkLightActor.h.
double vtkLightActor::ClippingRange[2] [protected] | 
        
Definition at line 99 of file vtkLightActor.h.
vtkConeSource* vtkLightActor::ConeSource [protected] | 
        
Definition at line 101 of file vtkLightActor.h.
vtkPolyDataMapper* vtkLightActor::ConeMapper [protected] | 
        
Definition at line 102 of file vtkLightActor.h.
vtkActor* vtkLightActor::ConeActor [protected] | 
        
Definition at line 103 of file vtkLightActor.h.
vtkCamera* vtkLightActor::CameraLight [protected] | 
        
Definition at line 105 of file vtkLightActor.h.
vtkCameraActor* vtkLightActor::FrustumActor [protected] | 
        
Definition at line 106 of file vtkLightActor.h.
vtkBoundingBox* vtkLightActor::BoundingBox [protected] | 
        
Definition at line 108 of file vtkLightActor.h.
 1.8.0